Wed, May 10, 2023

SUDARCO: Sustainable development of the Arctic Ocean

Deployment of the Norwegian Polar Institute’s deepest (4200 m) and northernmost (86° 32’ N) mooring “Amundsen-1” from the research vessel Kronprins Haakon though a small lead in the sea ice on 7 August 2022.
Photo by Trine Lise Sviggum Helgerud / Norwegian Polar Institute

A new research programme is led by the Norwegian Polar Institute with UiT The Arctic University of Norway and UNIS The University Centre in Svalbard.

The Arctic Ocean is becoming more accessible as the sea ice retreats. Expectations of increased human activity in the central ocean basins create the need for an updated approach to governance based on an improved understanding of the ecosystem and its response to the changing environment.

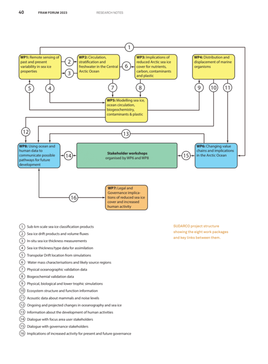
SUDARCO, a new Fram Centre research programme to provide the knowledge needed for the Sustainable Development of the Arctic Ocean, began this year with a focus on the little-explored southwestern parts of the Nansen and Amundsen Basins. These basins are largely beyond national jurisdiction yet make up a substantial part of the large Central Arctic marine ecosystem.

SUDARCO will assess:

  • How accessible are the different parts of the area today and how will this change? 
  • What is valuable and what is vulnerable in this area? 
  • What regulation exists in the area today; will it be adequate in the future, and how can it be changed?

Answering these questions requires a multidisciplinary approach with close collaboration between natural and social scientists arranged in eight different work packages.

To learn more, read the full story here. Overview of the work packages:

 

 

Publication date: Wed, May 10, 2023

Related

Related institutions